近日,园艺学院茶树育种团队在Food Chemistry: X(中国科学院1区Top,IF=8.2)上在线发表题为“Fermented soybean meal enhances soil health, rhizosphere microenvironment and tea quality via microbial and metabolite changes”的研究论文,揭示了发酵豆粕(FSBM)作为一种复合生物肥料的潜力,并进一步阐释了其通过“养分-微生物-代谢物”调控网络改善茶树根际微环境与茶叶风味的机制。
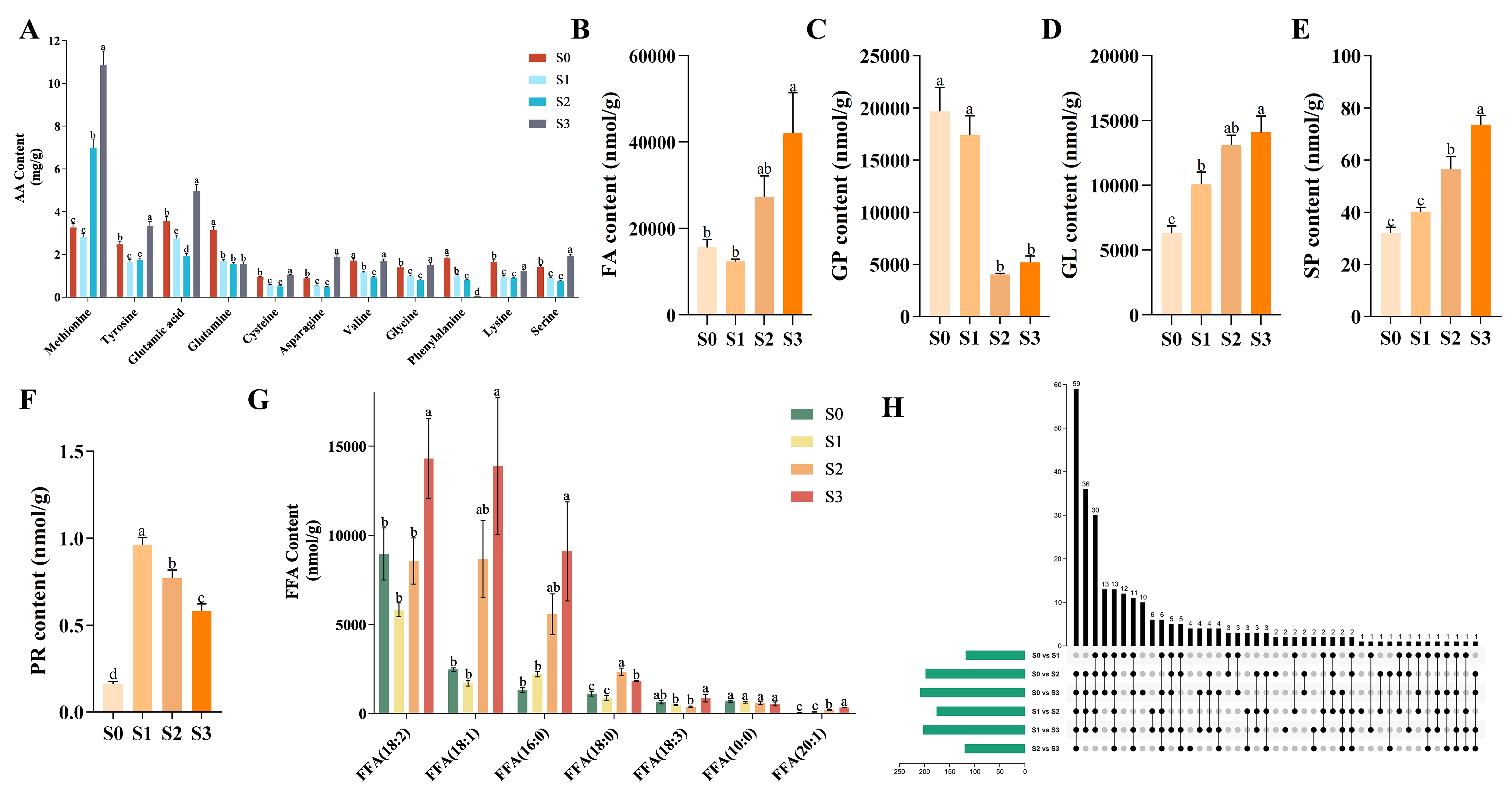
经过发酵,FSBM中总磷、铜、锌、锰含量显著增加,氨基酸和短链脂肪酸积累明显,同时Pseudomonas(溶磷)、Bacillus(固氮)、Chaetomium(纤维素降解)等有益微生物显著富集。
施用FSBM使根际土壤有机质、总氮、有效氮和有效磷含量分别提升39.64 %、26.24 %、33.67 %和28.59 %,土壤脲酶和过氧化氢酶活性增强。Sphingomonas(氮循环)、Rhodanobacter(拮抗镰刀菌)、Devosia(降解酚酸)、Chaetomium(抑病原菌/降解有机物)等根际有益微生物丰度提升。


施用FSBM促进了茶芽中氨基酸积累,显著增加27.42%,谷氨酸、蛋氨酸、缬氨酸增幅显著。茶芽的172种差异代谢物中,153种显著上调,包括32种萜类(单萜/倍半萜)、13种酯类、10种醛类等风味相关物质,为提升茶叶品质的奠定基础。
本研究采用代谢组学与微生物组学联合分析,系统探究了豆粕发酵过程中的物质代谢与微生物动态,并进一步探究了其对茶树根际微环境及茶叶品质的影响,为豆粕肥料的高效利用提供了科学依据,同时提出了基于养分与根际微生物机制的综合调控策略,以精准提升茶叶品质。

米兰milan官方网站园艺学院博士生导师丁兆堂、园艺学院王玉为论文的共同通讯作者,米兰milan官方网站在读博士研究生王缓为论文第一作者,米兰milan官方网站范凯、宋宇杰,山东省农科院孙立涛,以及山东省诸城市桃林镇三区共建服务中心王文梅参与本研究。本项目由山东省现代农业产业技术体系和山东省农业科学院创新工程项目资助。
地址:山东省 青岛市 城阳区 长城路700号
电话:0532-58957222
邮编:266109
邮箱:xwzx@qau.edu.cn